Инструкции и мануалы для ремонта автомобилей
Мобильная
версия
Статьи
и новости
Карта
сайта
Связь с
админом
Добавить
в закладки
  • Ауди
  • БМВ
  • Чери
  • Шевроле
  • Ситроен
  • Дэу
  • Фиат
  • Форд
  • Хонда
  • Хендай
  • Инфинити
  • Исузу
  • Джип
  • Лексус
  • Ленд Ровер
  • Мазда
  • Мерседес
  • Мицубиси
  • Опель
  • Ниссан
  • Пежо
  • Рено
  • Сааб
  • Шкода
  • Субару
  • Сузуки
  • Тойота
  • Фольксваген
  • Вольво
  • АвтоВАЗ
Mercedes-Benz:
A-Класс▾
A-Класс 1 (W168)
C-Класс▾
C-Класс (190/W201) C-Класс 1 (W202) C-Класс 2 (W203)
E-Класс▾
E-Класс (W123, бензин) E-Класс 1 (W124) E-Класс 2 (W210)
S-Класс▾
S-Класс 1 (W116, бензин) S-Класс 2 (W126, бензин) S-Класс 3 (W140) S-Класс 4 (W220)
М-Класс▾
М-Класс 1 (W163)
G-Класс▾
G-Класс 1 (W463)
V-Класс▾
V-Класс 1 (W638) V-Класс 2 (W639, дизель)
Спринтер▾
Спринтер 1 (W903, дизель)

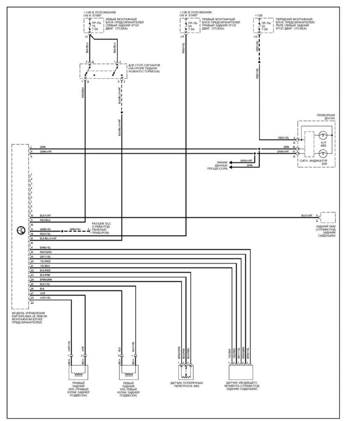
Антиблокировочная система тормозов (ABS) (Mercedes S-Class W220)

  • Главная
  • Мерседес
  • S-Класс
  • W220 (1998-2005)
  • Электрооборудование
  • Электрические схемы
  • Антиблокировочная система тормозов …
0

Антиблокировочная система тормозов (ABS)



Антиблокировочная система тормозов (ABS)
Открыть большую картинку в новой вкладке »


Антиблокировочная система тормозов (ABS)
Открыть большую картинку в новой вкладке »


Обозначения и назначения электропроводки, выводов и клемм смотрите здесь →

[Посмотрите оригинал на портале autoinstruction]
Статья проверена экспертом: Григорий Константинов
◀ Предыдущая
Мерседес S-Класс W220: Электрические схемы
Следующая ▶

Блокировки переключений трансмиссии
Автоматическая трансмиссия
Автоматическая система кондиционирования воздуха
Диагностический разъем DLC
Шина данных CAN
Электронная подвеска
Противоугонная система (ATA)
Темпостат (система управления скоростью)
Система Distronic
Система Parktronic
Похожие статьи из автомобилей других марок
Антиблокировочная система тормозов (АБС) Мицубиси Кольт С10/С50 1983-1993
Антиблокировочная система тормозов (ABS) — описание Мазда Мазда 6 GG 2002-2008
Антиблокировочная система тормозов (АБС) Ауди 100 С3 1982-1990
Антиблокировочная система тормозов Лада 110 ВАЗ-2110 седан 1995-2007
Антиблокировочная система тормозов (АБС) Опель Вектра А 1988-1995
Антиблокировочная система тормозов (ABS) Ниссан Санни В13 1990-1993
Ссылка на эту статью в разных форматах
Комментарии и отзывы посетителей
Комментариев пока нет, вы будете первым!
 


Сложите два числа: 35 + 22

       



 

 
S-Class 4 (W220) 
  • Информация для владельца
  • Введение в руководство
  • Руководство по эксплуатации
  • Техническое обслуживание
  • Двигатель и системы
  • Ремонт двигателей
  • Охлаждение и отопление
  • Система питания и выпуска
  • Зажигание и управление
  • Система пуска и заряда
  • Трансмиссия
  • Автоматическая коробка
  • Приводные валы
  • Ходовая часть
  • Тормозная система
  • Передняя подвеска
  • Задняя подвеска
  • Рулевое управление
  • Кузов и салон
  • Элементы кузова
  • Электрооборудование
  • Оборудование и приборы
  • Электрические схемы
S-Class 3 (W140) 
  • Руководство по эксплуатации
  • Приборы управления
  • Вождение и эксплуатация
  • Техническое обслуживание
  • Двигатель и системы
  • Бензиновые двигатели V6
  • Бензиновые двигатели V8
  • Бензиновые двигатели V12
  • Дизельные двигатели OM603
  • Дизельный двигатель OM606
  • Система охлаждения
  • Система питания и впрыска
  • Система управления HFM-SFI
  • Система управления LH-SFI
  • Система управления ME-SFI
  • Система управления дизелем
  • Система зажигания
  • Система пуска и заряда
  • Трансмиссия
  • Механическая коробка 717.438
  • Механическая коробка 717.454
  • Автоматическая коробка 722.5
  • Автоматическая коробка 722.6
  • Сцепление и приводные валы
  • Дифференциал
  • Ходовая часть
  • Тормозная система
  • Рулевое управление
  • Передняя подвеска
  • Задняя подвеска
  • Кузов и салон
  • Экстерьер (кузов)
  • Интерьер (салон)
  • Электрооборудование
  • Оборудование и приборы
  • Электрические схемы
S-Class 2 (W126, бензин) 
  • Двигатель и системы
  • Ремонт двигателей
  • Система зажигания
  • Система смазки
  • Система охлаждения
  • Система питания
  • Система впрыска
  • Трансмиссия
  • Сцепление и кардан
  • Механическая коробка
  • Автоматическая коробка
  • Ходовая часть
  • Передняя подвеска
  • Задняя подвеска
  • Рулевое управление
  • Тормозная система
  • Электрооборудование
  • Система пуска и заряда
  • Электрические схемы
S-Class 1 (W116, бензин) 
  • Информация для владельца
  • Введение в руководство
  • Двигатель и системы
  • Ремонт двигателей V8
  • Ремонт двигателей I6
  • Система охлаждения и смазки
  • Ремонт карбюратора
  • Система впрыска
  • Система зажигания
  • Трансмиссия
  • Сцепление и кардан
  • Коробка передач
  • Ходовая часть
  • Передняя подвеска
  • Задняя подвеска
  • Рулевое управление
  • Тормозная система
  • Электрооборудование
  • Система пуска и заряда
  • Электрические схемы
Audi BMW Chery Chevrolet Citroen Daewoo Fiat Ford Honda Hyundai Infiniti Isuzu Jeep Lexus Land Rover Mazda Mercedes-Benz Mitsubishi Opel Nissan Peugeot Renault Saab Skoda Subaru Suzuki Toyota Volkswagen Volvo AvtoVAZ
AutoInstruction.ru © 2020–2026 | Карта сайта | Статьи | Контакты | | Добавить в закладки | Мобильная версия
 1.63