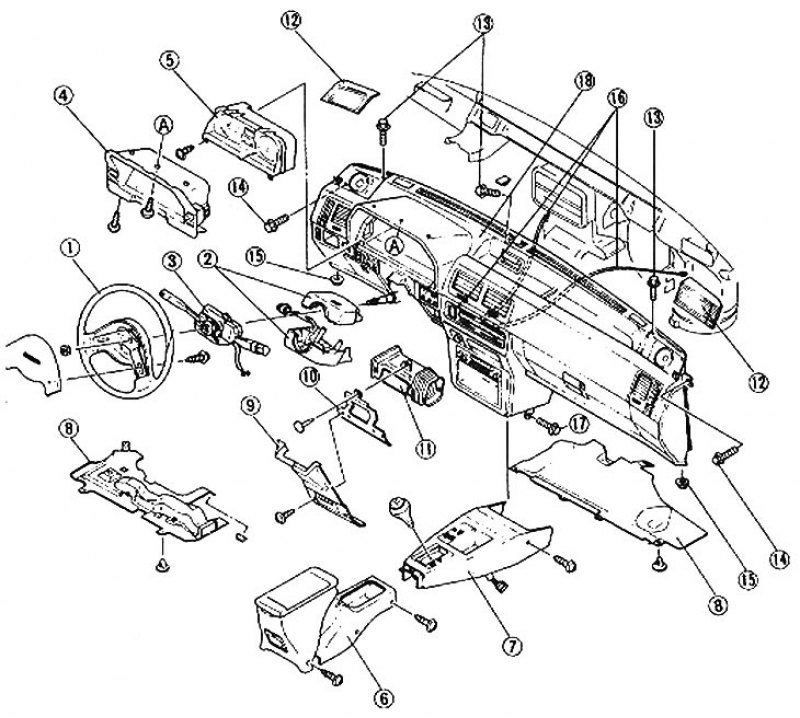
Приборная/лицевая панель на более поздних моделях: 1. Рулевое колесо; 2. Кожухи рулевой колонки; 3. Комбинированный выключатель; 4. Окружение приборной панели; 5. Приборная панель; 6. Задняя консоль; 7. Центральная консоль; 8. Нижняя часть приборной панели; 9. Передняя панель; 10. Подвеска; 11. Воздушная откидная створка; 12. Крышки динамика радио; 13. верхние монтажные болты; 14. Боковые монтажные болты; 15. Гайки нижнего крепления; 16. Тросики отопителя; 17. Болты нижнего крепления; 18. Приборная панель
