На дизельных двигателях предусмотрена система подогрева топлива.
Условия проведения работ с системой питания SIEMENS
Внимание! В дизельное топливо запрещено добавлять присадки, такие как очиститель топливной системы.
Меры безопасности
Все работы с системой впрыска топлива должны проводиться в соответствии с установленными требованиями и правилами, которые обеспечивают предотвращение несчастных случаев и защиту окружающей среды.
Работы должны проводиться специально обученным персоналом, знающим рекомендации в области безопасности и меры, которые необходимо предпринимать.
Учитывая очень высокие давления (1500 бар), которые создаются в топливной системе, выполняйте следующие рекомендации:
- запрещено курение в непосредственной близости от гидравлического контура высокого давления во время проведения работ;
- запрещено работать вблизи открытого пламени или искрящих объектов;
- запрещено проводить работы с гидравлическим топливным контуром высокого давления при работающем двигателе;
- прежде чем начинать любые работы с топливной системой, подождите 30 с после остановки двигателя.
При работающем двигателе:
- всегда находитесь вне пределов досягаемости струи топлива, которая может случайно вырваться из форсунки, поскольку это может привести к серьезной травме;
- не приближайте руки к месту утечек топливного контура высокого давления.
Место проведения работ должно быть чистым и удалено от зоны работ с другими автомобилями. Детали, снимаемые при ремонте, должны храниться в местах, защищенных от пыли.
Внимание! Не отключайте контактные разъемы от форсунок и компьютера, так как это может вывести из строя двигатель.
Прежде чем приступить к работе с топливной системой, очистите следующие элементы системы питания:
- топливный фильтр;
- топливный насос высокого давления;
- распределитель топлива (Common Rail);
- топливные трубки высокого давления;
- форсунки.
Сразу же после снятия закройте пробками трубки высокого давления, чтобы исключить попадание грязи в контур высокого давления.
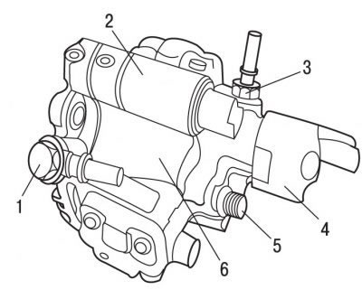
Рис. 4.67. Элементы топливного насоса высокого давления SIEMENS: 1 - штуцер питающей трубки топливного насоса; 2 - электромагнитный клапан контроля объема; 3 - винт возврата топлива; 4 - электромагнитный клапан контроля давления; 5 - штуцер выхода топлива под высоким давлением; 6 - топливный насос высокого давления
Запрещено отсоединять или снимать с топливного насоса 6 (см. рис. 4.67) высокого давления следующие элементы:
- электромагнитный клапан контроля давления 4;
- электромагнитный клапан контроля объема 2;
- штуцер выхода топлива под высоким давлением 5;
- штуцер питающей трубки топливного насоса 1;
- винт возврата топлива 3.
Запрещено отсоединять датчик высокого давления от торца распределителя топлива.
Внимание! Перед проведением любых работ с двигателем проведите считывание памяти блока управления системой впрыска.
Запрещено отсоединять или снимать с форсунки следующие элементы:
- распылитель;
- обмотку электромагнитного клапана;
- поворачивать или отсоединять шестигранные гайки.
При замене блока управления топливной системы необходимо провести инициализацию системы блокировки двигателя.
Для проведения инициализацию необходимо выполнить следующие условия:
- иметь код доступа к аналоговому модулю (записанный на конфиденциальной карточке клиента);
- иметь новый блок управления топливной системой и диагностический прибор;
Внимание! Запрещено счищать нагар с наконечника распылителя форсунки, а также проводить очистку с помощью дизельного топлива или ультразвука. Все работы с топливными трубками высокого давления всегда должны сопровождаться их обязательной заменой.
- провести инициализацию блок управления двигателем;
- провести телекодировку блока управления двигателем.
Проведение телекодировки выполняется с помощью диагностических приспособлений.
Обновление программного обеспечения компьютера осуществляется путем загрузки с DIAG 2000.
Внимание! Замена местами компьютеров системы впрыска на двух автомобилях приводит к невозможности пуска двигателя.
Для разблокировки компьютера системы впрыска топлива :
- включите зажигание;
- дождитесь, когда погаснет сигнализатор пуска двигателя;
- отсоедините компьютер системы впрыска;
- выключите зажигание.
