Рис. 3.1. Расположение элементов системы смазки двигателя: а - шкив коленчатого вала; b - масляный насос; с - канал; d - поршень; f - коромысла; k - распределительный вал; l - клапана; m - канал; n - масляный фильтр; о - маслоприемная труба
Двигатель четырехтактный, с водяным охлаждением и рядным расположением трех цилиндров с рабочим объемом 769 см3 (68,5х72,0 мм). Смазка двигателя осуществляется под давлением, создаваемым масляным насосом трохоидального типа, расположенным на коленчатом валу со стороны шкива коленчатого вала а (рис. 3.1). Масло забирается масляным насосом b через маслоприемную трубу о и под давлением подается к масляному фильтру n. Фильтрованное масло движется через два канала в блок цилиндров. Через канал m масло подается к коренным подшипникам и коренным шейкам коленчатого вала. Масло от коренных подшипников коленчатого вала поступает к шатунным подшипникам через канал, просверленный в коленчатом валу. Затем масло разбрызгивается из маленького отверстия на большом конце шатуна, обеспечивая смазку поршней d, поршневых колец и стенок цилиндров. По каналу с, масло поступает в головку блока цилиндров и смазывает коромысла f, клапан l, распределительный вал k и т.д. через отверстие в оси коромысел.
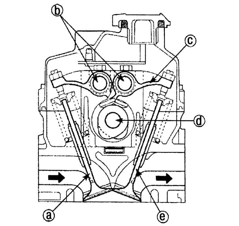
Рис. 3.2. Головка блока цилиндров и клапана: а - впускной клапан; b - ось коромысел; с - коромысло; d - распределительный вал; е - выпускной клапан
Головка блока цилиндров выполнена из литого алюминиевого сплава для улучшения прочности, твердости и уменьшения веса. Распределительный вал d (рис. 3.2) и ось коромысел b расположены линейно.
Камера сгорания в соединении с впускным коллектором составляют систему, увеличивающую завихрение топливной смеси. В двигателях используется схема поперечного потока, при которой топливовоздушная смесь поступает в цилиндры двигателя с одной стороны двигателя, а отработавшие газы удаляются с другой стороны двигателя. При такой конструкции двигателя достигается лучшее заполнение цилиндров топливовоздушной смесью и удаление продуктов сгорания.
Коромысла с движутся вверх—вниз, закрывая и открывая впускные а и выпускные е клапаны, поворачиваясь на оси коромысел кулачками распределительного вала на каждом этапе впуска и выпуска.
Блок цилиндров самая большая деталь двигателя, к его наружной поверхности крепятся все необходимые детали. Внутри блока цилиндров имеются отверстия для предотвращения перегрева и для смазки блока цилиндров.
Коленчатый вал преобразовывает поступательное движение во вращательное посредством шатунов, передающих энергию, вырабатываемую сгоранием топливной смеси. С одной стороны к коленчатому валу прикреплены масляный насос, шкив коленчатого вала и шкив зубчатого ремня, с другой стороны — гнездо масляного сальника и маховик. Во избежание изгибов и деформаций использованы специальные сорта стали высокой прочности. Коренные подшипники изготовлены из алюминиевого сплава.
Упорные полукольца расположены около коренного подшипника №3.
Шатуны изготовлены из кованной стали в виде «I», нижней головкой, соединенной с коленчатым валом и верхней головкой, соединенной с поршневым пальцем для передачи энергии.
Нижняя головка шатуна разъемная, а верхняя и нижняя части скреплены болтами после установки шатунных подшипников.
Поршни изготовлены из алюминиевого сплава с высокой теплопроводностью и надлежащим образом удовлетворяющие требованиям для продолжительного и высокоскоростного поступательного движения.
Поршневые кольца состоят из двух компрессионных колец и одного маслосъемного кольца и установлены в канавках поршня для обеспечения высокой скорости поступательного движения и создания герметичности в цилиндре. Это важная деталь для обеспечения компрессии, отсутствия потребления масла и передачи давления.
Поршневой палец «плавающего» типа шарнирно соединяет поршень с верхней головкой шатуна. Поршень может свободно поворачиваться как в верхней головке шатуна, так и в бобышках поршня. Осевое перемещение пальца ограничивается двумя стальными кольцами. Палец использован для передачи энергии от головки поршня к шатуну.
Зубчатый ремень соединяет шкив распределительного вала и шкив коленчатого вала. Зубчатый ремень координирует вращение коленчатого вала с распределительным валом и обеспечивает их синхронизированное вращение. Зубчатый ремень также приводит в действие водяной насос.
Натяжитель ремня должным образом поддерживает натяжение зубчатого ремня. Зубчатый ремень изготовлен из упругой усиленной резины и не требует смазки.
Подвеска двигателя предназначена для поглощения или понижения вибрации двигателя и толчков от неровностей дорожного покрытия. Подвеска двигателя закреплена в передней, задней и правой частях двигателя, а одна подвеска прикреплена со стороны коробки передач.
