Снятие и установка
Компоненты установки корпуса дросселя
1 - Прокладка; 2 - Корпус дросселя; 3 - Перепускной шланг системы охлаждения; 4 - Трос привода дроссельной заслонки; 5 - Шланг воздухоочистителя; 6 - Вакуумный шланг; 7 - Воздушный шланг; 8 - Сглаживающий ресивер
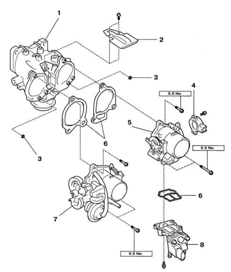
Компоненты сборки корпуса дросселя
1 - Секция №3 корпуса дросселя; 2 - Защитная пластина; 3 - Уплотнительное кольцо; 4 - Датчик TPS; 5 - Секция №1 корпуса дросселя; 6 - Прокладка; 7 - Секция №2 корпуса дросселя; 8 - Клапан IAC
1. Опорожните систему охлаждения двигателя (см. Раздел Замена охлаждающей жидкости (ОЖ)).
2. Отсоедините трос привода дроссельной заслонки и снимите шланг воздухоочистителя (см. Раздел Снятие и установка воздухоочистителя).
3. Разъёдините разъёмы электропроводки датчика TPS и лапана IAC.
4. Отсоедините от корпуса дросселя перепускные шланги системы охлаждения двигателя, шланг подмешивания воздуха, два шланга подачи топливных испарений и вакуумный шланг.
5. Отдайте 3 гайки и снимите корпус дросселя вместе с прокладкой.
6. При установке используйте новую прокладку между корпусом дросселя и воздухораспределителем. Затягивайте крепёж с требуемыми усилиями.
7. При установке датчика TPS сначала приложите его к корпусу дросселя, повернув на угол 30÷60 град. по часовой стрелке, а затем закрепите датчик, повернув его против часовой стрелке.
Регулировка
1. Отдавая контргайку и регулировочный винт на стороне открывания, выставьте зазор между головкой винта и рычагом дросселя на стороне №1 (см. иллюстрации).
2. Постепенно затягивая винт, приведите его в положение, в котором он начинает касаться рычага.
Не перетягивайте винт. Затем выверните винт на четверть оборота. И зафиксируйте его в этом положении контргайкой.
3. Повторите описанную регулировку для винта на стороне открывания.
Регулировочный винт от положения касаний с рычагом следует затягивать на 1/2÷3/4 оборота.
4. В заключение проверьте корпус дросселя (см. Раздел Проверки системы впрыска).
