Детали установки генератора
1 - Плоская шайба; 2 - Шарнирный болт; 3 - Фиксирующий болт регулировки натяжения приводного ремня; 4 - Провод генератора; 5 - Разъём генератора; 6 - Генератор; 7 - Болт регулировки натяжения приводного ремня генератора; 8 - Приводной ремень генератора и компрессора К/В
Детали сборки генератора L3B
1 - Шайба генератора; 2 - Крышка подшипника; 3 - Задний подшипник; 4 - Ротор; 5 - Передний подшипник; 6 - Держатель; 7 - Крышка со стороны привода; 8 - Шкив; 9 - Задняя уплотнительная пластина; 10 - Передняя уплотнительная пластина; 11 - Изолятор контакта; 12 - Щёткодержатель; 13 - Задняя крышка; 14 - Сборка обмотки
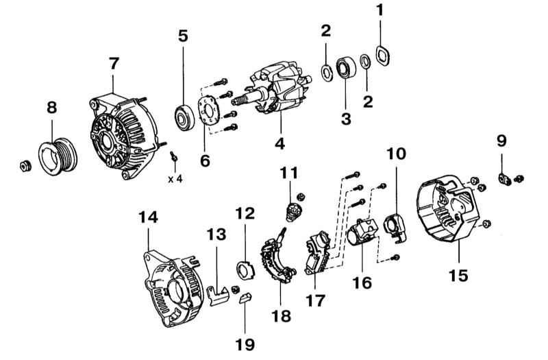
Детали сборки генератора SC1
1 - Шайба генератор; 2 - Крышка подшипника; 3 - Задний подшипник; 4 - Ротор; 5 - Передний подшипник; 6 - Держатель; 7 - Статор (крышка со стороны привода); 8 - Шкив; 9 - Клемма; 10 - Крышка щёткодержателя; 11 - Изолятор контакта; 12 - Уплотнительная пластина; 13 - Зажим электропроводки; 14 - Крышка со стороны выпрямителя; 15 - Задняя крышка; 16 - Щёткодержатель; 17 - Регулятор напряжения; 18 - Держатель выпрямителя; 19 - Резиновый изолятор
1. Отсоедините отрицательный провод от батареи.
2. Снимите приводной ремень (см. Главу Настройки и текущее обслуживание автомобиля).
3. Разъедините разъём генератора.
4. Отдайте гайку и отсоедините от генератора провод.
5. Отсоедините жгут электропроводки от держателя.
6. Выверните шарнирный болт, снимите плоскую шайбу, фиксирующий болт регулировки натяжения приводного ремня и генератор.
7. Установка производится в порядке, обратном порядку демонтажа компонентов.
